点击蓝字,关注我们
香港本地银行开户表
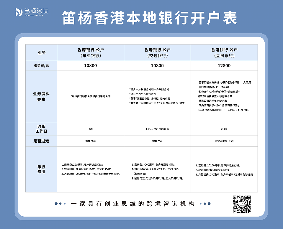
1、东亚银行
服务费:10800元
业务资料要求:最少两份销售合同和两份采购合同
时长: 4周(工作日)
是否过港: 需要过港
银行费用:
1、查册费:200港币,账户开通后扣除;
2、转账限额:预设没登记100万,已登记500万;
3、月管理费:200港币,账户不低于5万港币免管理费。
2、交通银行
服务费:10800元
业务资料要求:
*最少一分销售合同和一份采购合同;
*近三个月个人银行流水;
*董事/股东身份证,通行证,过关小票;
*有大陆公司提供近公司近3个月流水和执照。
时长工作日:1-2周,也可当场开通。
是否过关:需要过港
银行费用:
1、查册费:3200港币,账户开通后扣除;
2、转账限额:预设没登记5千万港币,已登记5亿港币(超级网银)。
3、星展银行
服务费:12800元
业务资料要求:
*董事及股东身份证、护照/港澳通行证、个人简历(需详细介绍相关工作经验);
*业务文件(3 套)购销合同+运输单据+发票(增值税发票)+收付款水单;
*香港公司近半年对公流水;
*国内公司执照+近6个月公司银行流水(必须是银行出具的)+上一年的审计报表(如有)。
时长工作日:2-4周
是否过关:需要过港/可港
银行费用:
1、查册费:10150港币,账户开通后再扣;
2、转账限额:超级网银无限额;

香港本地银行开户表(1)
4、汇丰银行
服务费:11800元
业务资料要求:
情况一:香港公司成立一年以上的
· 购销合同各两份+对应发票,银行回单,报关单(2套);
· 公司近3个月银行结单+kyc表格。
情况二:新成立的香港公司,必须有国内关联公司
· 个人近3个月银行流水+kyc表格;
· 与潜在买家或供应商的意向协议两份;
· 关联的内地公司执照+对公近3个月流水+如有最新年度财务报告+对应发票,银行回单,报关单(2套)
时长工作日:7-8周左右
是否过关:
1.过港面签;
2.不过港国内见证面签+$2250港币(北上广深)
银行费用:
1.银行查册费费$1,600 港元;
2.不过港见证费$2,250港元(均于账户内扣费);
3.首存:2W港币;
4.管理费:200港币(月结余不低于10W免交);
5.转账限额:预设没登记200W,已登记2000万;
6.转账手续费:同行无手续费用,跨行约15-20 HKD/笔左右,境外款项约55-60HKD/笔左右。
5、香港建设银行
服务费:10800元
业务资料要求:
*最少一份销售合同和一份采购合同;
*近三个月个人银行流水;
*有大陆公司提供近公司近3个月流水和执照(如无国内公司,可提供提单,报关单,货运单或电商业务,提供店铺流水)。
时长工作日:3-4周左右
是否过关:需要过港
银行费用:
1、查册费:2300港币,账户开通后扣除;
2、转账限额:预设没登记100-200万,已登记500万-5000万;
3、月管理费:250港币,账户不低于10万港币免管理费。
国际电汇汇出手续费100港币;国际电汇汇入手续费60港币。
6、香港大新银行
服务费:10800元
业务资料要求:
*最少两份销售合同和两份采购合同
*香港公司需变更秘书公司地址,商业登记证 地址与年审文件注册地址一致,为AAB地址;
*内地公司流水近6个月+购销合同+对应发票+提单 或报关单,货运单(两套)
时长工作日:审核完成后3个工作日左右出面签时间,面签完成后3-4周完成开户。
是否过关:需要过港
银行费用:
1.查册费:1400港币;
2.转账限额:预设没登记200万,已登记2000万;
3.月管理费:200港币
账户不低于10万港币免管理费。
汇出:190港币/笔;
汇入:35港币/笔。
7、华侨永亨银行
服务费:10800元
业务资料要求:
*商业计划书+意向合同订单(如成立一年以上,需提供审计报告,提单,货运单)
时长工作日:4周
是否过关:需要过港
银行费用:
1.查册费:6500+1500港币,账户开通后扣除
2.月管理费500港币,
账户不低于10万港币可免月管理费
国际电汇汇出手续费$115/笔;
国际电汇汇入手续费S65/笔。
港本地CHATS
汇出手续费S55/笔;

香港本地银行开户表(2)
如需了解更多详情内容,欢迎咨询我们工作人员。

🌍 微信号|diyang_sh
🕴 手机|+86 186 2162 0853(小笛)
✉ 邮件|diyang_ben@yeah.net
🚡 网站:www.diyangsh.com
📠 Telegram:diyangsh
/ 笛杨咨询 /
笛杨咨询是一家专注于离岸跨境领域的咨询机构。我们具备企业家思维,全方位关注客户需求,为客户提供专业且量身定制的个性化企业服务。企业注册咨询业务涵盖香港、新加坡、英属维尔京群岛、开曼群岛、塞浦路斯、卢森堡、百慕大、安圭拉和泽西岛等地。
我们深耕国际市场,客户群包含全球顶尖律师事务所、金融机构、投资基金和私人客户。我们携手最大的离岸律师事务所中心,在欧洲、亚洲、美洲和加勒比地区的主要金融中心设有办事处,确保按照客户的工作语言和时区提供最为优质的服务。
本微信公众号发布的内容仅为交流讨论之目的,不构成我们的任何法律意见,因此不能依赖或据此替代我们的法律意见。