NO.2
新加坡Aspire银行

在全球CRS的影响下,各个国家和地区的银行都加强了对账户系统的监管,这样很多涉及海外业务或有海外投资的个人和企业,在申请开设海外银行账户都变得更加困难,而数字银行也被更多人选择,今天来给大家介绍一下新加坡的数字银行Aspire。
新加坡Aspire银行 · 背景介绍
Aspire
Aspire 是整个东南亚地区首家数字银行,由原先东南亚最大的电商 Lazada 的 Andrea Baronchelli 创立,是一家专注于中小企业的基金管理服务提供商:提供一站式财务系统,包括企业账户,电子借记卡,低费率国际外汇交易,财务管理工具等。
Aspire 重塑银行业的核心使命是帮助新加坡、印度尼西亚、泰国和越南的中小型企业。致力于推动金融包容性和金融教育,以帮助小企业主通过当日贷款和透明定价。
新加坡Aspire银行 · 优势所在
Aspire
Aspire目前在泰国、印尼、新加坡和越南开展业务,并与第三方金融服务供应商合作,建立数字商业银行平台,为中小企业客户提供独特的数字银行服务。
1.开户方便快捷
他们的目标客户是东南亚地区的小型企业和初创企业,无需提供大量的业务单据即可开通网上账户。
2.资金非常安全
Aspire 受新加坡金管局 MAS 监管,符合 Payment Services Act (No. 2 of 2019) 法案的规定,同时所有的资金均托管在当地一级信托账户名下,客户资产跟公司资产分离。
3.收费标准很低
0最低激活款,0最低日均余额要求,0管理费(Fall-below fees),0月费以及年费,新加坡本土的 FAST 转账同样为0。
新加坡Aspire银行 · 账户相关
Aspire
Aspire 商业账户功能
1.线上开户及认证
在线提交开户申请,最快在3-52以美元和新元进行交易获取帐号
2.以美元和新元进行交易
获取账号以转账、收款或持有多种货币
3.享受低价汇率
免费本地新币转账和美国境内转帐
支持30+种不同货币的接受和支出,国际转账比银行便宜4倍
4.发行VISA借记卡
使用Aspire借记卡付款给数字营销商和软件订阅可获得现金返还
5.外国注册公司开户
我们现在可以为外国注册公司开设美元账户




新加坡Aspire银行 · 开户相关
Aspire
1.开户资料:
开户申请文件很简单
2.开户周期:
1-3周(最快1周)
3.开户费用:
0新币
4.存款要求:
0新币
5.支持币种:
仅新币账户(可接收多币种)
6.转款方式:
仅网银
7.手续费用:
本地进/出账:0新币
国际进/出账:0.5%新币/笔
8.业务类别:
只支持账户转账
新加坡Aspire银行 · 开户流程
Aspire
新加坡 Aspire 银行的开户流程如下:
1.客户准备开户资料;
2.审核资料确认后,与我司签署电子合作协议;
3.客户付款;
4.收到款项后,我司会正式递交 Aspire 的开户申请,最快可1周下户。
新加坡Aspire银行 · 账户订阅费用
Aspire


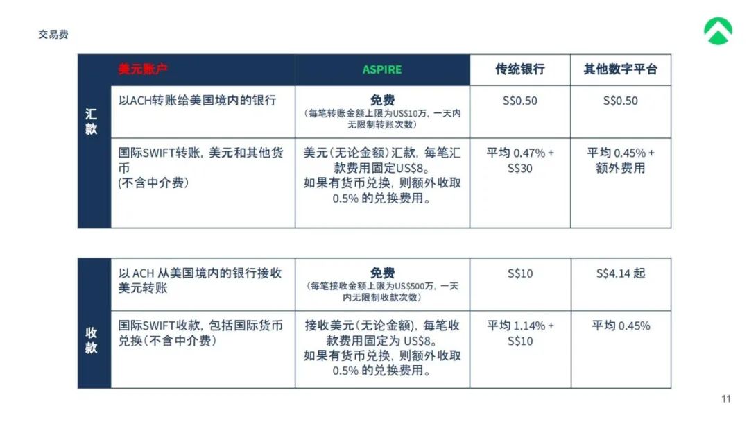
新加坡Aspire银行 · 交易费
Aspire


新加坡Aspire银行 · 常见问题FQA
Aspire

Q1
我的个人信息是否安全?
账户使用的安全性如何?
使用者的个人资料是安全的。在新加坡,企业必须完全遵守2012个人资料保护法案(PDPA)。在这个方案下,每一家公司都需尽责管理好旗下的资料,因此被要求委任至少一名资料保护负责人员(DPO)来管制所收集信息的使用,避免外泄,力求打到个人资料保护法案要求。
Aspire的平台和应用登陆名受到了用户PIN的保护,该PIN只为您本人所知。交易还需要使用OTP进行2 次身份验证,该OTP将发送到您的电子邮件或电话中。如果您发现您的账户被盗用,可以锁定账户。
Q2
Aspire支持多币种账户吗?
Aspire暂时不支持多币种账户,目前只有新币账户。可接收多币种。多币种账户对使用者非常重要,所以Aspire的其他币种账户已经在规划中,不久后将会开放。
如果您有其他货币资金需要入账,可以汇入国际帐号中,资金会按照当日的牌价进行兑换为新币入账。
Q3
转让费是多少?
Aspire正在努力使收费完全透明,并跻身市场最低价之列。外币汇率和费用因交易类型而异。WISE的转出账:中期市场汇率+标准Wise费用 FAST汇款(仅新加坡境内的外汇):免费 国际电汇:对汇款资金收取0.5%的费用(比银行便宜约3倍),并以中期市场汇率兑换某些特定货币。
Q4
Aspire 账户可以申请 Visa/Mastercard 卡吗?
可以,与此同时可以申请虚拟卡,对于有不少频繁支出的客户来说,会非常的方便。
如果你是从事数字营销,比如 Google ads、Facebook ads 等相关的线上广告业务,Aspire 提供的虚拟卡应该会适合你的需求,支持 Google Play,设置卡的消费额度,换卡,冻结卡等基本操作。
Q5
Aspire 的公司账户是如何收费的?
没有查册费、设置费等额外的费用。
唯一的收费就是电汇产生的手续费,一笔大概在一百多块的样子。
Q6
这个是全程远程完成,不需要飞到新加坡吧?
远程开户即可
Q7
除了 Aspire 之外,
还有哪些新加坡银行可以开设公司账户的?
目前新加坡几大主流的不管是本土银行还是外资行,都可以实现远程开设公司账户,包括:新加坡华侨、新加坡汇丰等。
如需了解更多详情内容,欢迎咨询我们工作人员。

🌍 微信号|diyang_sh
🕴 手机|+86 186 2162 0853(小笛)
✉ 邮件|diyang_ben@yeah.net
🚡 网站:www.diyangsh.com
/ 笛杨咨询 /
笛杨咨询是一家专注于离岸跨境领域的咨询机构。我们具备企业家思维,全方位关注客户需求,为客户提供专业且量身定制的个性化企业服务。企业注册咨询业务涵盖香港、新加坡、英属维尔京群岛、开曼群岛、塞浦路斯、卢森堡、百慕大、安圭拉和泽西岛等地。
我们深耕国际市场,客户群包含全球顶尖律师事务所、金融机构、投资基金和私人客户。我们携手最大的离岸律师事务所中心,在欧洲、亚洲、美洲和加勒比地区的主要金融中心设有办事处,确保按照客户的工作语言和时区提供最为优质的服务。
本微信公众号发布的内容仅为交流讨论之目的,不构成我们的任何法律意见,因此不能依赖或据此替代我们的法律意见。