点击蓝字,关注我们
BVI私募基金管理人资质
如在BVI设立私募基金,私募基金管理人有何资质要求呢?是否需要牌照呢?根据《证券与投资业务法》(Securities and Investment Business Act, Revised 2020)(以下简称"SIBA"),如私募基金管理人拟于BVI从事私募基金相关业务,除非其业务属于豁免活动(excluded activities),或者其本身属于豁免人士(excluded person),那么均需要取得Financial Services Commission(FSC)颁发的牌照(License),或者申请成为获准管理人(Approved Manager)。那么何为豁免活动、豁免人士,以及如何取得牌照或者成为获准管理人?
投资业务(Investment Business)
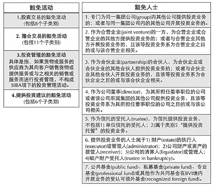
提到BVI私募基金管理人资质,首先应当明确私募基金的投资管理是否属于SIBA项下监管的投资业务(Investment Business),如是,进而需要考虑管理人应当获得的资质问题。根据SIBA,投资业务包括7大类业务,分别是:
1) 投资交易(Dealing in Investments);
2) 撮合投资交易(Arranging Deals in Investments);
3) 投资管理(Managing Investments);
4) 提供投资建议(Providing Investment Advice);
5) 就投资提供托管服务(Providing Custodial Services with Respect to Investments);
6) 就投资提供行政管理服务(Providing Administration Services with Respect to Investments);
7) 投资交易所运营(Operating an Investment Exchange)。
一、投资业务牌照

二、牌照申请
(1)牌照申请条件
根据SIBA的相关规定,私募基金管理人如申请投资业务牌照,需要满足下述条件:
1)申请人拟开展相关投资业务;
2)申请人满足SIBA及监管准则(Regulatory Code)中关于申请牌照的相关要求;
3)在颁发牌照时,申请人(i)拥有SIBA要求的足够的财政资源(Capital Resources)金额; (ii)或遵守SIBA、监管准则和其他适用的实操指引;
4) 申请人、其董事及高管人员或者持有申请人任何重大权益(Significant Interest)的人士应符合适格人士标准 (Fit and Proper Criteria);
5)在颁发牌照时,申请人的组织、管理及财政资源能充分保证其开展相关的投资交易活动;
6) 颁发牌照不违反公众利益。
那么,FSC如何判断是否符合适格人士标准呢?
根据监管准则,FSC通常会考虑该等人士的:
1) 诚实、正直和声誉;
2) 能力和才干;
3) 财务稳定性。
当然FSC也可以综合考虑前述三项之外的其他标准或者就不同因素有侧重,比如对于高管人员来说需要更为看中第2)项,但对申请人而言第1)和3)项则更为重要。
(2)申请费用及时间
如上文所述,BVI投资业务牌照分为7大类,15个子类别,其中私募基金管理人需要申请的是投资业务牌照之类型3子类别E-管理其他类型投资。根据SIBA及金融服务(费用)条例(Financial Services (Fees) Regulations)的规定,申请类型3子类别E-管理其他类型投资牌照的费用包括申请费(Initial License Fee)及每年1,500美元的年度续费(Annual Renewal of License Fee),其中申请费根据时间不同分为两种情况:
1) 在6月30日(含当日)之前为1,500美元;
2) 在6月30日之后为750美元。
三、牌照豁免

由于公众号改变了推送原则,为了能正常接收笛杨咨询的文章,欢迎大家经常互动,比如点在看、转发或者留言。
如前所述,在BVI设立私募基金并从事私募基金管理需要根据SIBA的要求获取特定类型的投资业务牌照,也有一定的申请条件和要求。近两三年非常热门的获准管理人(Approved Manager)作为合规成本相对较低的管理人资质的选择,受到了众多离岸私募基金的追捧。
如需了解更多详情内容,欢迎咨询我们工作人员。

🌍 微信号|diyang_sh
🕴 手机|+86 186 2162 0853(小笛)
✉ 邮件|diyang_ben@yeah.net
🚡 网站:www.diyangsh.com
📠 Telegram:diyangsh
🤝商务合作:support@diyangsh.com
🛒淘宝店铺:搜索“笛杨企业服务”
/ 笛杨咨询 /
笛杨咨询是一家专注于离岸跨境领域的咨询机构。我们具备企业家思维,全方位关注客户需求,为客户提供专业且量身定制的个性化企业服务。企业注册咨询业务涵盖香港、新加坡、英属维尔京群岛、开曼群岛、塞浦路斯、卢森堡、百慕大、安圭拉和泽西岛等地。
我们深耕国际市场,客户群包含全球顶尖律师事务所、金融机构、投资基金和私人客户。我们携手最大的离岸律师事务所中心,在欧洲、亚洲、美洲和加勒比地区的主要金融中心设有办事处,确保按照客户的工作语言和时区提供最为优质的服务。
本微信公众号发布的内容仅为交流讨论之目的,不构成我们的任何法律意见,因此不能依赖或据此替代我们的法律意见。